新知榜官方账号
2018-12-14 15:28:55
12月7日,由南方财经全媒体集团指导、21世纪经济报道主办的“2018财经新媒体峰会”在广州举行。由新知榜联合21世纪财经报道评选的《2018金V榜年度泛财经类知识服务榜单》在峰会上正式发布。

本次峰会主题为“重构内容价值”,峰会邀请了新榜创始人兼CEO徐达内、 高樟资本创始人兼CEO范卫锋、功夫财经联合创始人兼CEO王牧笛、艾媒咨询CEO兼首席分析师张毅、小鹅通联合创始人兼COO樊晓星等诸多学界、业界、投资界大咖,聚焦财经新媒体行业发展方向与机会、内容生产与变现等话题,共同探索财经新媒体行业的发展未来。新知榜联合创始人邱福国受邀出席。
南方财经全媒体集团党委副书记、副总裁、21世纪报系总经理杨云飞在开场致辞中表示:“过去三年,我们曾亲历流量红利下财经新媒体的快速崛起,也曾感受过潮水退去后转型的‘阵痛’。一方面,技术变革更加快速,商业创新层出不穷,人工智能、移动支付的普及,传媒行业的底层生态正在重构与升级;另一方面,互联网内容治理的手段和措施也在不断完善和丰富,网络环境日趋清朗。”
“我们欣喜地看到,经历过艰难的转型后,越来越多的媒体机构,回归内容价值本身,以技术驱动价值变现,以服务赢得用户和市场,内容价值迎来群星闪耀时刻。”他说。
在圆桌对话环节,新知榜联合创始人邱福国从内容和渠道端就知识付费的2018年变革做了分享。
他指出,在内容端,今年以来大部分的内容筛选越来越严格,用户对好产品的认知度越来越高。在渠道端,传统BAT渠道等都开始在今年下半年切入知识付费。BAT带来的长尾流量越来越明显。

新知榜联合创始人邱福国分享瞬间
作为国内首家知识付费产品评测机构——新知榜的联合创始人,邱福国就如何生产出好的知识付费产品给出了他的三个建议。“第一,你是谁,谁来讲内容很重要。如果你是头部IP来讲内容,本身就是很好的课程。第二,你讲什么内容,如果你在某些垂直领域很强,在这个领域就有发言权。第三,产品在哪里卖,对于爆款课程的打造,销售渠道也很重要。”
对于2019年的知识付费行业,邱福国建议,创业者可以多关注三个方向:一是,亲子教育;二是,文史哲课程;三是,商业财经内容。
峰会上,由新知榜联合21世纪财经报道评选的《2018金V榜年度泛财经类知识服务榜单》也正式发布。

榜单由新知榜提供数据支持,以金知指数为依据,分别评选出2018知识服务年度财经金融类、商业管理类2个领域最值得推荐的10大精品课程。
2018知识服务年度课程(财经金融类)TOP10:

*该榜单以截止2018年11月底全网知识付费课程的公开销售总收入,以及课程质量(包括用户口碑、导师专业背景、性价比等)为依据进行排名。
2018知识服务年度课程(商业管理类)TOP10:

*该榜单以截止2018年11月底全网知识付费课程的公开销售总收入,以及课程质量(包括用户口碑、导师专业背景、性价比等)为依据进行排名。
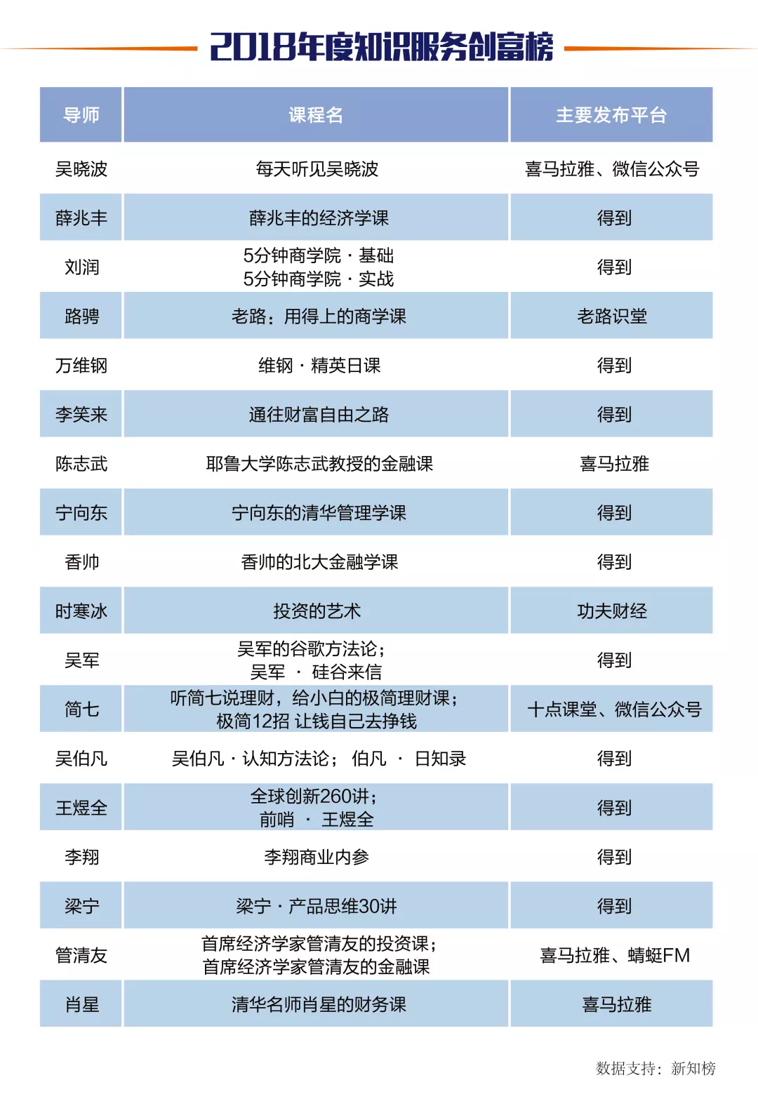
与此同时,为吸引更多知识付费从业者进入,榜单还评选出了2018年度知识服务创富榜。
新知榜研究团队依托导师及课程两大核心指标,以各讲师在全网知识付费平台所上线的课程公开销售总收入为依据,评选出2018年中国知识服务前20位创富讲师名单。
2018年度知识服务创富榜:

*该榜单评选截止日期:2018年11月30日。销售数据以订单数为依据,换算方式为订单数×单价,因部分平台未公开相关销售数据、部分导师同一课程在多个平台销售等原因,榜单可能会有遗漏。
下一步,新知榜将不断优化评测维度,在出品更多知识付费细分领域榜单的同时,不断开拓服务边界,从而更好地为内容创业者服务。
微信扫码咨询
相关工具
相关文章
推荐
阿里Accio中文版上线!一键搞定复杂采购
2025-08-19 09:13
视频“用嘴编辑”的时代来了,但钱包顶得住吗?
2025-08-15 17:59
智谱新模型GLM-4.5V全面开源,玩家们有福啦!
2025-08-12 17:56
扎心文案+AI插画=爆款!揭秘8万赞视频的制作全流程
2025-08-12 10:08
GPT-5没你想的那么好,附实测体验~
2025-08-11 11:07
一站式搞定AI绘图+视频,AI短片效率飙升的秘密在这儿!
2025-08-08 09:26
打工人新神器!10款国产AI,让你告别996!
2025-08-08 09:24
豆包视觉推理深度体验,AI也能“边看边想”了!
2025-08-08 09:19
300美元的AI男友来了!马斯克的情感生意从女友做到男友
2025-08-01 17:56
Agent智能体:2025年企业新员工,月薪仅需一度电?
2025-07-30 17:49