新知榜官方账号
2018-12-04 18:59:21








































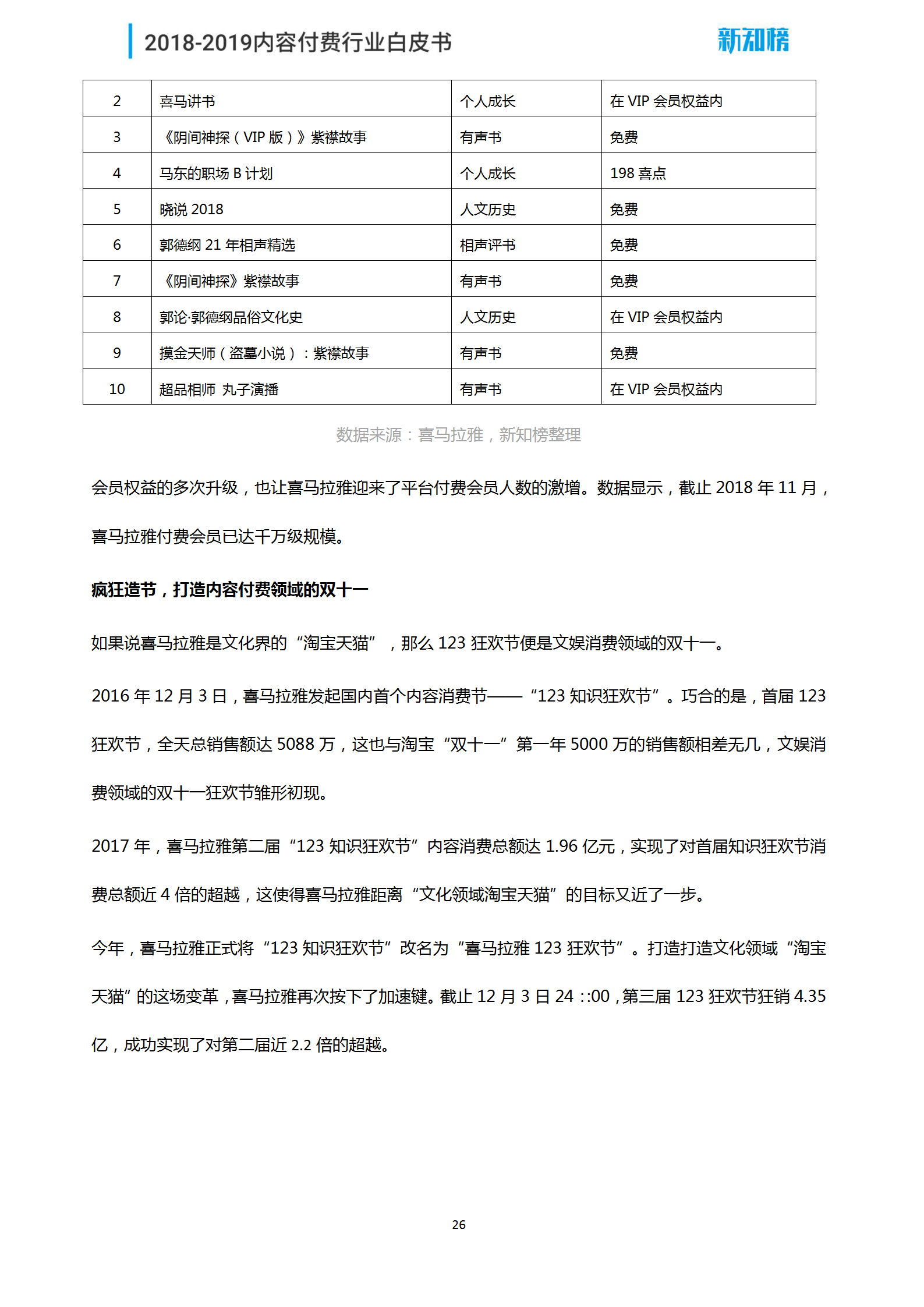
微信扫码咨询
相关工具
相关文章
推荐
阿里Accio中文版上线!一键搞定复杂采购
2025-08-19 09:13
视频“用嘴编辑”的时代来了,但钱包顶得住吗?
2025-08-15 17:59
智谱新模型GLM-4.5V全面开源,玩家们有福啦!
2025-08-12 17:56
扎心文案+AI插画=爆款!揭秘8万赞视频的制作全流程
2025-08-12 10:08
GPT-5没你想的那么好,附实测体验~
2025-08-11 11:07
一站式搞定AI绘图+视频,AI短片效率飙升的秘密在这儿!
2025-08-08 09:26
打工人新神器!10款国产AI,让你告别996!
2025-08-08 09:24
豆包视觉推理深度体验,AI也能“边看边想”了!
2025-08-08 09:19
300美元的AI男友来了!马斯克的情感生意从女友做到男友
2025-08-01 17:56
Agent智能体:2025年企业新员工,月薪仅需一度电?
2025-07-30 17:49